近日,黄灿华、魏霞蔚、王魁团队在Nature Communications在线发表了题为“PHGDH Arginine Methylation by PRMT1 Promotes Serine Synthesis and Represents a Therapeutic Vulnerability in Hepatocellular Carcinoma”的论文,揭示肿瘤丝氨酸代谢新机制。华西医院生物治疗国家重点实验室黄灿华教授和华西医院国家老年临床中心魏霞蔚教授为本论文的共同通讯作者,公司王魁副研究员、华西第二医院罗丽助理研究员、生物治疗国家重点实验室博士研究生付淑月为本论文的共同第一作者。

代谢异常是肿瘤细胞的重要生物学特征之一,挖掘肿瘤代谢异常的调控机制对阐明肿瘤发生发展的分子机制具有重大意义,有望为临床肿瘤治疗提供潜在新靶点。其中,丝氨酸从头合成途径不仅可为肿瘤细胞快速增殖提供物质基础和能量基础,还可产生还原力缓冲细胞内氧化应激压力,促进肿瘤细胞存活,其过度激活是肿瘤发生发展的重要驱动因素之一。然而,目前肿瘤细胞丝氨酸代谢的调控机制尚未完全阐明。
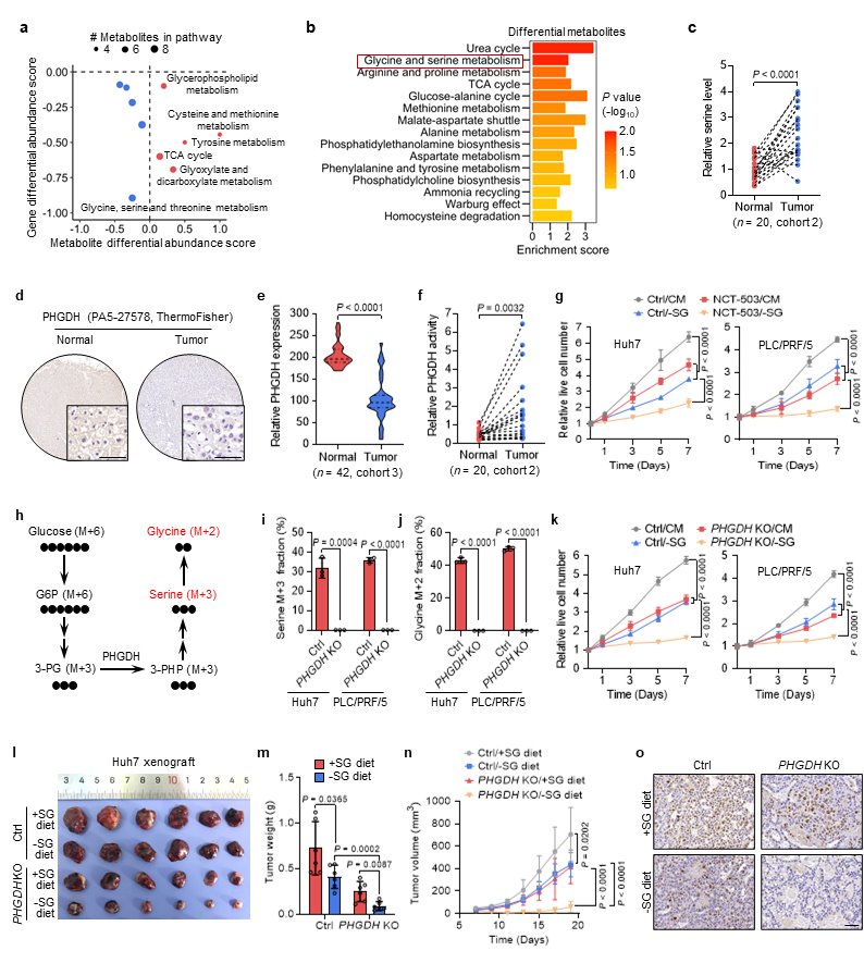
本研究利用代谢组学联合转录组学对同一队列的临床肝癌组织样本进行了分析,通过对差异代谢物和差异基因所富集的代谢通路分别进行差异丰度评分(differential abundance score),发现肝癌代谢组与转录组图谱存在不一致性。其中,肝癌组织中丝氨酸水平上调,而丝氨酸合成第一步反应的限速酶PHGDH的表达却下调。有趣的是,肝癌组织中PHGDH活性却显著高于癌旁组织。在PHGDH低表达的情况下,采用PHGDH小分子抑制剂或CRISPR/Cas9敲除PHGDH仍可抑制肝癌细胞生长,表明PHGDH酶活上调和丝氨酸代谢激活是肝癌细胞生长的重要因素。
图1. PHGDH酶活上调促进肝癌细胞生长
为了研究肝癌中PHGDH酶活上调的分子机制,研究人员通过相互作用蛋白质组学发现蛋白质精氨酸甲基转移酶PRMT1是PHGDH的一个相互作用蛋白。PRMT1与PHGDH第83位缬氨酸(V83)相互作用,导致PHGDH第236位精氨酸(R236)发生甲基化修饰,从而提高PHGDH与底物3-磷酸甘油酸(3-phosphoglycerate, 3-PG)的亲和力,导致PHGDH酶活性增强。
图2. PRMT1介导的R236精氨酸甲基化修饰上调PHGDH酶活
通过在敲除/敲降PHGDH和PRMT1的肝癌细胞中分别回补野生型或突变型PHGDH或PRMT1,研究人员发现PRMT1介导的PHGDH精氨酸甲基化修饰可激活丝氨酸代谢通路,促进GSH和NADPH的生成,从而缓冲细胞内氧化应激压力,在体内外促进肝癌细胞生长。此外,通过对肝癌临床样本进行分析,研究发现PHGDH精氨酸甲基化水平在肝癌组织中上调,且与PRMT1蛋白水平和PHGDH酶活三者之间相互呈正相关,PHGDH精氨酸甲基化水平或PRMT1表达水平高的肝癌患者均具有更差的预后。以上结果表明,PRMT1介导的PHGDH精氨酸甲基化通过激活丝氨酸代谢缓解细胞内氧化应激,促进肝癌生长,可作为肝癌治疗的潜在靶点。
图3. PRMT1介导的PHGDH精氨酸甲基化激活丝氨酸代谢,缓冲细胞内氧化应激,促进肝癌细胞生长
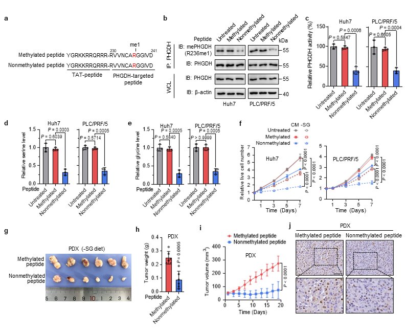
研究人员随后合成了PHGDH非甲基化穿膜肽,通过细胞模型、裸鼠肝癌皮下模型和肝癌PDX模型,发现非甲基化肽可竞争性抑制PHGDH精氨酸甲基化,下调PHGDH酶活,抑制丝氨酸合成,促进细胞内ROS积累,在体内外抑制肝癌细胞生长,并且无明显毒副作用。
图4.非甲基化穿膜肽可抑制PHGDH精氨酸甲基化,从而抑制肝癌生长
综上,本研究发现PRMT1介导的PHGDH R236精氨酸甲基化可上调PHGDH活性,激活丝氨酸代谢并缓冲细胞内氧化应激,从而促进肝癌细胞生长。非甲基化穿膜肽可竞争性抑制PHGDH精氨酸甲基化,从而有效地抑制肝癌生长。本研究揭示了丝氨酸合成限速酶PHGDH酶活和丝氨酸代谢的调控新机制,提示PHGDH精氨酸甲基化可作为肝癌治疗的潜在靶点,为临床肝癌治疗提供了新的思路。
原文链接:https://www.nature.com/articles/s41467-023-36708-5